
תיאור מוצר מפורט
| מהירות תווית: | 20-200 יחידות / דקה (תלוי באורך התווית ובעובי הבקבוק) | אובייקט תווית עבה: | 20-200 מ"מ |
|---|---|---|---|
| גובה החפץ: | 30-200 מ"מ | גובה התווית: | 15-110 מ"מ |
| אורך התווית: | 25-300 מ"מ | רולר תווית בקוטר הפנימי: | 76 מ"מ |
| רולר תווית קוטר חיצוני: | 300 מ"מ | ספק כוח: | 220V 50 / 60HZ 0.75KW חד פאזי |
| משקל המכונה: | 150 ק"ג | גודל המכונה: | 1600 (L) * 550 (W) * 1600 (H) מ"מ |
| מילת מפתח: | משטח תווית משטח שטוח | דגם 1: | HAP200 |
| דגם 2: | HAP300 |
מכונת יישום תוויות משטח שטוח אוטומטית, SUS304 מכונת תיוג אוטומטית למעלה ולצד של נירוסטה
יישום:
מכונת יישום משטח שטוח אוטומטית שטוחה, SUS304 מכונת תיוג אוטומטית מלמעלה ולצד כלכלי נירוסטה חלה על כל מיני חפצים שטוחים כגון מזון, כימיקלים, תרופות, קוסמטיקה, נייר מכתבים, תקליטור CD, קרטון, קופסא וקומקומי שמן שונים וכו '. מכונת תיוג עליונה וצדדית אוטומטית היא לתיוג צד שטוח. מכונת תיוג אוטומטית למעלה ולצד מתאימה ל:

תכונות:
- הגוף העיקרי מיוצר על ידי SUS304 נירוסטה וסגסוגת אלומיניום בדרגה גבוהה.
- ראש התיוג מונע על ידי מנוע צעד מתקדם המיובא מיפן.
- כל עין הקסם היא גלאי צילום מתקדם תוצרת יפן.
- מערכת בקרת PLC מצוידת בממשק אנושי, כולל 60 קבוצות של יחידת זיכרון.
- ניתן לכוונן את תנוחת הגובה והגובה.
- ניתן לכוונן את גובה התחבורה לפי גובה פס הייצור.
- להיות מסוגל להתחבר למסוע ולקו הייצור
- צג תווית שקוף לאופציה.
נתון מראה:

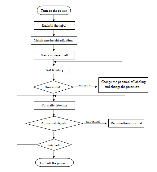
תרשים זרימה תפעולי:

תרשים מעגל:

אריזה ומשלוח:
1. נמל:שנחאי
2. פרטי אריזה:מארז עץ אריזת יצוא
3. פרטי משלוח:בדרך כלל 12-15 יום לאחר קבלת התשלום
שאלות נפוצות:
1) showתווית תואר זקוף go ffer
סיבה: מהירות תפוקת התיוג גבוהה מדי, או מהירות פס ההרכבה נמוכה
פתרונות: האט את מהירות הפקת התווית או האץ את מהירות פס הייצור (מהירות תנועת הבקבוק).
2) תווית מראה גופר מלוכלך
סיבה:
① לוח המחרשה אינו שטוח;
② הקילוף מקצה הלוח אינו מקביל לכיסוי הבקבוק;
③ התווית נלחצת בהירה מדי
פתרונות:
החלף לוח מחרשה,
②התאם להתקלף מקצה הלוח מקביל לכיסוי הבקבוק,
השפיע כראוי על חגורת התווית.
תָג: מוליך תווית שטוח, מכונת תיוג תיבה









